Dane rejestrowe
Przedmiot działalności
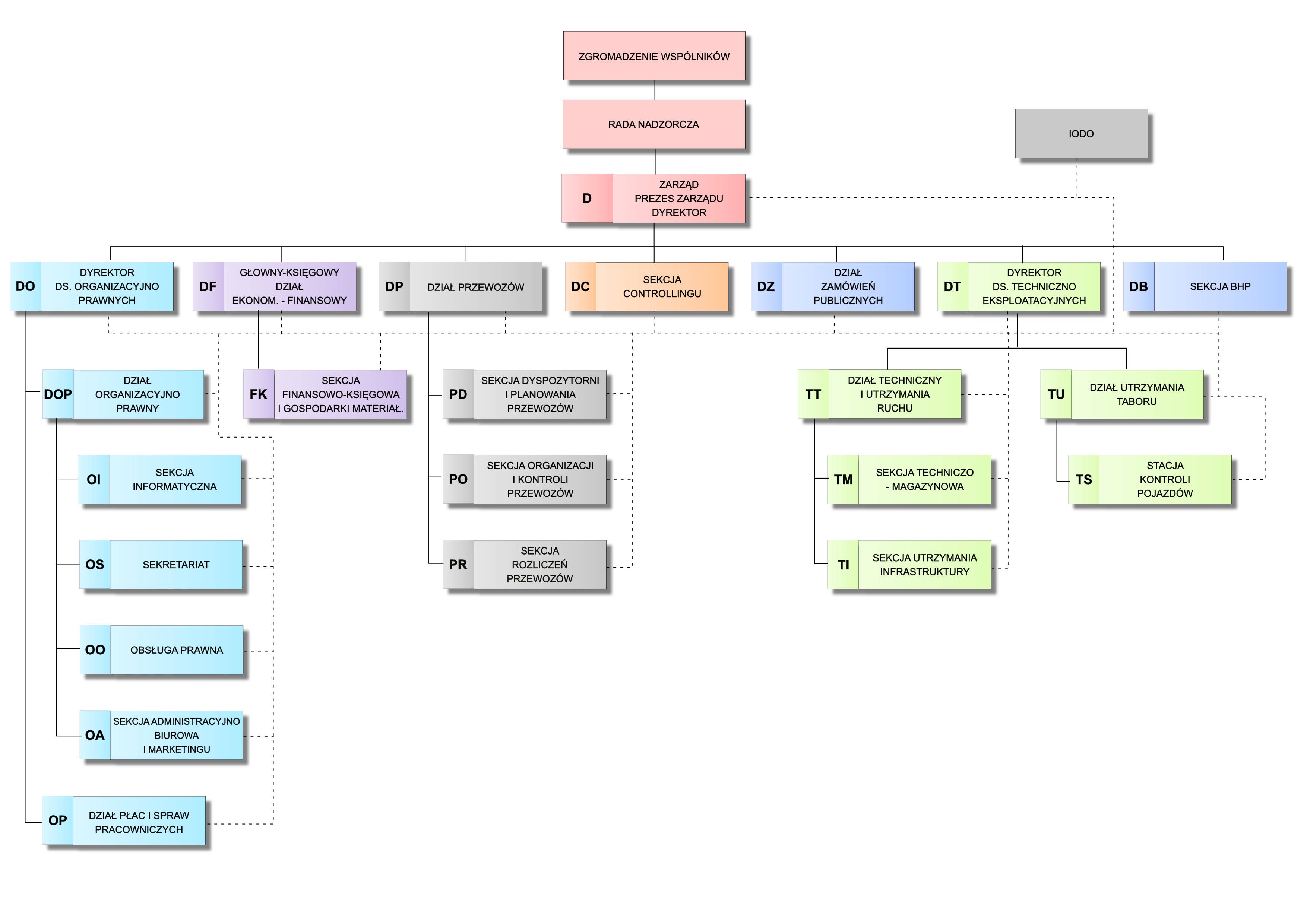
Schemat organizacyjny
Akt przekształcenia
Organy Spółki
Ochrona danych osobowych
Załatwianie spraw
Raport o stanie zapewniania
dostępności podmiotu publicznego
Miejskie Przedsiębiorstwo Komunikacyjne sp. z o.o. w Legnicy
Schemat organizacyjny
Odpowiedzialna za treść: Beata Gawlik
Wprowadzający informacje: Aleksander Berlicki
Data udostępnienia: 2015-09-01